内蒙古太西煤集团股份有限公司
会员登录
会员中心
|
退出登录
我的博客
|
企业邮箱
经验积分:{experience} 分
待阅短信:{message} 条
待签文章:{signinArticle} 篇
登录次数:{loginCount} 次
加入收藏
OA系统
网站订阅
简体中文
简体中文
English
产品搜索
设为首页
首页
产业产品
产业领域
产品展示
关于我们
集团简介
下属公司
组织架构
荣誉资质
新闻中心
集团要闻
图片新闻
基层动态
通知公告
责任创新
安全环保
科技创新
慈善公益
人力资源
人才招聘
联系我们
企业文化
文化理念
视频展播
文苑光影
当前位置:
首页
»
新闻中心
»
基层动态
»
金昌鑫华焦化公司
2019金昌鑫华焦化公司检测报告公示
2019年05月28日
作者: 公司环保部
浏览:
次
我要评论
字号:
大
中
小
核心提示:
公示7天
返回顶部
|
打印本页
|
关闭窗口
«
金昌鑫华焦化公司迅速落实集团公司视频会议精神
金昌鑫华焦化公司2019年安全生产月暨“安康杯…
»
金昌鑫华焦化公司
集团要闻
图片新闻
基层动态
热点新闻
金昌鑫华焦化公司企业大讲堂—社…
金昌市总工会:金昌鑫华焦化公司…
金昌鑫华焦化公司组织2024年“安…
太西煤集团董事长王敬华到金昌鑫…
金昌鑫华焦化公司公司举行2022年…
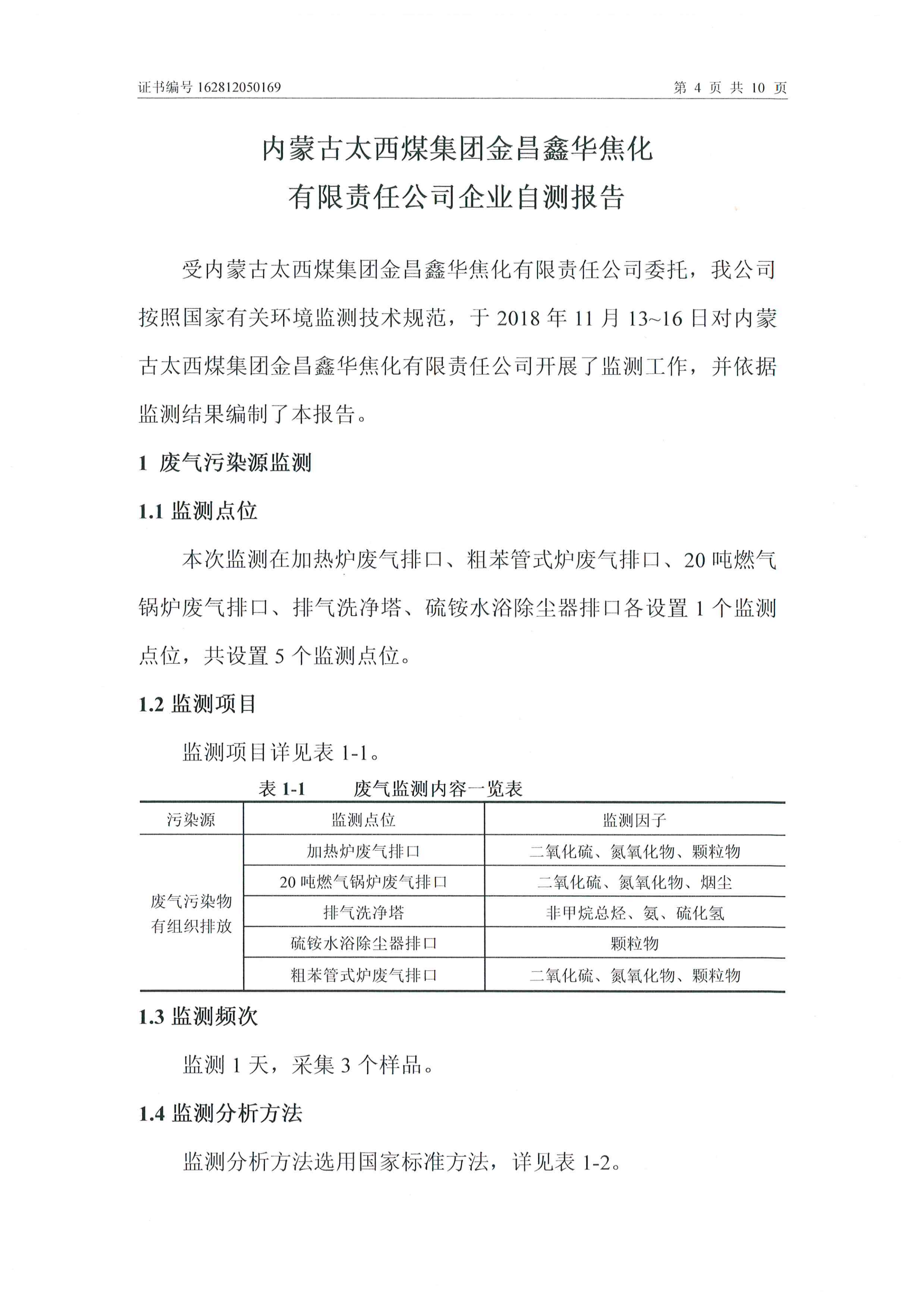
内蒙古太西煤集团金昌鑫华焦化有…
服务热线
会员登录
用户名:
密 码:
验证码:
保持登录状态
没有帐号?
点此注册
忘记密码?
销售客服
销售客服
销售客服
销售客服